Waktu Baca : 4 menit
Jakarta – Sebuah apartemen mewah di Jakarta Selatan masih menyimpan senyap yang mencekam. Kamar yang dulu menjadi tempat tinggal selebgram Lula Lahfah kini hanya menyisakan kenangan dan sejumlah pertanyaan besar yang belum terjawab. Peristiwa tragis yang mengakhiri nyawa wanita muda itu terus bergulir, bukan hanya di ruang pemeriksaan polisi, tetapi juga dalam ruang publik yang penasaran.
Jumat petang, 18.44 WIB, menjadi momen penentu. Seorang Asisten Rumah Tangga (ART) merasakan keanehan ketika ketukannya tak kunjung dibalas. Suasana hening yang tak biasa dari kamar majikannya itu memicu naluri waspada.
Petugas keamanan akhirnya membuka akses ke dalam. Pemandangan yang tersaji memilukan, Lula Lahfah terbujur tak bernyawa di atas kasur, tanpa tanda-tanda kekerasan yang kasat mata. Di sekitarnya, terserak obat-obatan dan selembar surat rawat jalan dari RSPI Puri Indah — petunjuk awal yang mengisyaratkan bahwa almarhumah memang tengah berjuang melawan suatu penyakit.
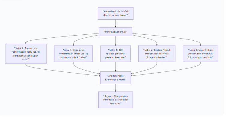
Penyelidikan Polres Metro Jakarta Selatan bergerak sistematis. Dalam waktu singkat, lima nama muncul sebagai saksi kunci yang diharapkan dapat merekonstruksi kondisi Lula di hari-hari terakhirnya.
Berikut adalah peta relasi dan peran para saksi yang dipanggil polisi:

Di antara lima saksi, nama Reza Arap paling menyedot perhatian publik. Presenter dan artis ternama ini dikonfirmasi akan memenuhi panggilan polisi pada Senin (26/1) sore. Hubungan antara Reza dan Lula masih menjadi misteri yang ditunggu penjelasannya.
“Reza bisa hadir sore,” ujar Kabid Humas Polda Metro Jaya, Kombes Budi Hermanto, dengan kalem kepada wartawan. Konfirmasi kehadiran ini setidaknya meredam spekulasi tentang keterlibatan atau keengganannya bekerja sama dengan penyidik.
Duka dan Spekulasi
Lula Lahfah, yang dimakamkan di TPU Rawa Terate, Cakung pada Sabtu (24/1), dikenal sebagai sosok yang aktif di dunia maya. Profesi sebagai selebgram menempatkannya dalam sorotan publik, namun seperti banyak selebritas digital, ada bagian kehidupan yang tetap terjaga privatitasnya.
Temuan obat-obatan dan surat rawat jalan di lokasi kejadian mengindikasikan bahwa Lula mungkin sedang menjalani perawatan medis. Meski polisi telah menyatakan tidak menemukan tanda-tanda penganiayaan, penyelidikan tetap berlanjut untuk menentukan penyebab kematian yang sebenarnya.
Di era ketika informasi menyebar lebih cepat daripada verifikasi, peran media arus utama sebagai penyaring fakta menjadi semakin krusial. Laporan-laporan yang bertanggung jawab menjaga agar kasus ini tetap berada dalam koridor hukum dan empati, bukan sekadar tontonan publik.
Kamar apartemen di Jakarta Selatan itu mungkin telah kosong, tetapi kisah Lula Lahfah masih terus ditulis — melalui proses peradilan yang berusaha mengungkap kebenaran, melalui kenangan keluarga dan penggemarnya, dan melalui pelajaran tentang kehidupan publik di era digital yang tak pernah benar-benar privat.
Masyarakat kini menunggu perkembangan lebih lanjut, berharap proses hukum berjalan transparan namun tetap menghormati duka keluarga yang ditinggalkan. Dalam beberapa hari ke depan, kesaksian Reza Arap dan keempat saksi lainnya mungkin akan memberikan kejelasan — atau justru membuka babak baru dalam misteri kematian selebgram yang meninggal terlalu muda ini.
Sumber :
Barbagai sumber di Internet



















